Insalata in busta: il dilemma del packaging

Tra polimeri fossili e bioplastiche, dov’è la sostenibilità?

di Mauro Moresi
  • 22 April 2026

Il settore della IV gamma in Italia rappresenta un'eccellenza europea, con un mercato che nel 2024 ha superato il miliardo di euro. Tuttavia, la gestione degli oltre 5.000 Mg/anno di imballaggi monouso pone sfide ambientali urgenti. In vista delle imminenti restrizioni europee, che mirano a proibire le plastiche fossili per alcuni prodotti ortofrutticoli, è fondamentale interrogarsi sulla reale sostenibilità delle alternative bio-based attraverso analisi rigorose basate sulla metodologia Life Cycle Assessment (LCA).

Lo studio: PP vs Bioplastica
Nell’ambito del Progetto BIOPLAST “Plastiche biodegradabili per il confezionamento del prodotto ortofrutticolo fresco” della Misura 16 “Cooperazione”, Sottomisura 16.2 – Tipologia di operazione 16.2.1 della Regione Lazio, si è confrontato l’impatto ambientale di un film convenzionale in polipropilene (PP) e uno in bioplastica (INZEA® FH05) per il confezionamento di 1.000 kg di insalata lavata e pretagliata. 

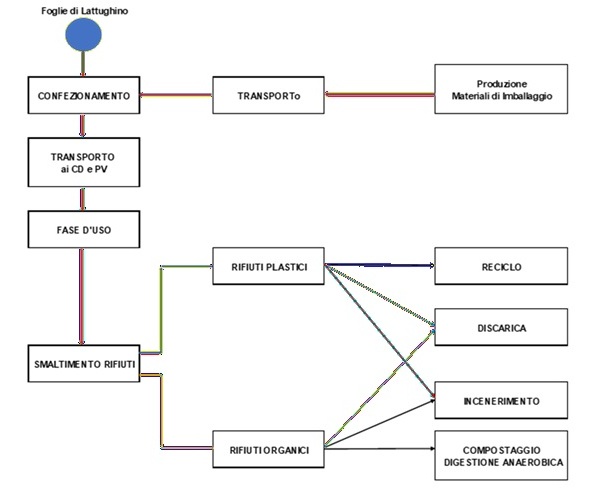
Scarica: Fig. 1.jpg  Confini del sistema per l'LCA dalla culla alla tomba (cradle-to-grave). La fase delle Operazioni di Imballaggio include specificamente l'elettricità dei macchinari di imbustamento e l'imballaggio secondario e terziario, mentre esclude le fasi a monte di lavorazione dell'insalata (lavaggio/taglio) in quanto identiche. DC: Centro di Distribuzione; PV: Punto Vendita.

Con riferimento al sistema schematizzato in Fig. 1, si è utilizzata la metodologia Product Environmental Footprint (PEF 3.1). I dati primari relativi alle rese di produzione e alla generazione di sottoprodotti (nello specifico, scarti di insalata post-consumo e residui di imballaggio) sono stati raccolti presso l'azienda di riferimento — San Lidano Soc. Coop. Agr. (Sezze, Italia) — o tratti dalla letteratura specializzata. I dati secondari sono stati estratti dal database Ecoinvent v. 3.9.1, integrato nel software LCA SimaPro Craft 10.2.0.2 (Prè Consultants, Amersfoort, NL). 

La caratterizzazione ambientale delle confezioni di insalata di IV gamma è riportata in Tabella 1.jpg (scarica)
I risultati aggregati hanno confermato che il punteggio PEF totale per il PP (152 mPt) è risultato inferiore a quello dell'INZEA® FH05 (158 mPt), rappresentando un risparmio ambientale complessivo del 4,1%.
L'analisi Monte Carlo (MCA) ha confermato l'elevata robustezza statistica di questo risultato, con una probabilità P (PP  INZEA®) di appena l'8,5% per il punteggio singolo (PEF). Ciò indica che il sistema di imballaggio in PP ha superato le prestazioni dell'alternativa in bioplastica nel 91,5% delle iterazioni simulate, come si evince dalla Fig. 2.

Scarica Fig. 2.jpg. Risultati dell'analisi Monte Carlo: probabilità di minor impatto ambientale (Single Score PEF) per il sistema PP rispetto all'alternativa in bioplastica.

Sebbene il film in bioplastica abbia dimostrato un impatto pesato statisticamente inferiore nell'Uso delle Risorse Fossili (31,8 vs 33,3 mPt; P = 96,2%), questo vantaggio è stato annullato dai punteggi più elevati nel Consumo Idrico (33,1 vs 31,5 mPt; P = 13,85%) e da impatti significativamente maggiori in tutte le altre categorie. Di particolare rilievo è l'Ecotossicità delle Acque Dolci, dove il PP ha mostrato una riduzione del 29,6% con assoluta certezza statistica (P = 0%).

Il paradosso della massa e l'efficienza strutturale
Uno dei dati più significativi emersi riguarda le proprietà fisiche dei materiali. Sebbene il film in bioplastica sia stato testato con uno spessore inferiore (35 μm) rispetto al PP (40 μm), la sua densità maggiore ha richiesto l'impiego di 5,8 g di materiale per busta contro i 5,0 g del PP. Questo incremento di massa del 16% si traduce inevitabilmente in maggiori impatti nelle fasi di produzione e trasporto, annullando il vantaggio teorico legato all'origine non fossile.
Inoltre, la fragilità meccanica dei polimeri bio-based non è solo un limite funzionale che influenza la conservazione del prodotto (per l’elevata permeabilità al vapore acqueo), ma rappresenta un rischio ecologico: una struttura più instabile accelera la frammentazione in microplastiche se il materiale non viene gestito in condizioni ottimali di compostaggio industriale.

Ecotossicità e Gestione dei Rifiuti
L'analisi LCA ha evidenziato che la bioplastica presenta impatti peggiori in 14 delle 16 categorie ambientali considerate. In particolare, il rischio di ecotossicità per le acque dolci (Freshwater Ecotoxicity) risulta superiore del 29,7% rispetto al PP. Questo dato è legato principalmente ai carichi della filiera agricola (fertilizzanti e fitofarmaci) necessari per produrre la materia prima bio-based.
Il vantaggio della compostabilità delle bioplastiche rimane, ad oggi, in gran parte teorico. In Italia, solo il 49,2% dei rifiuti organici viene effettivamente riciclato correttamente (44% compostato e 5,2% digerito anaerobicamente). Quando questi materiali finiscono nel circuito dell'indifferenziata, il loro bilancio ambientale peggiora drasticamente rispetto a quello dei polimeri fossili.

Conclusioni: Per un'ecologia industriale pragmatica
La transizione verso le bioplastiche, se imposta per via normativa senza considerare le infrastrutture esistenti e le evidenze scientifiche degli studi LCA, rischia di generare un green paradox.
Il problema dell'accumulo delle plastiche potrebbe essere affrontato in modo più efficace potenziando la fase di cernita e selezione delle frazioni riciclabili e valorizzando il resto attraverso l'incenerimento con recupero di energia (Waste-to-Energy). Trasformare il petrolio in polimeri come il PP o il PE rappresenta, di fatto, una forma di "sequestro" temporaneo di carbonio che, al termine del ciclo di utilizzo, può essere convertito in energia termica ed elettrica.
La sostenibilità non si ottiene per decreto sostituendo un materiale con un altro, ma ottimizzando la gestione del fine-vita e basando le decisioni politiche su analisi multicriterio che tengano conto dell'intero ciclo di vita del prodotto.

Articolo integrale: Moresi M (2026) Life Cycle Assessment of Fresh-Cut Salad Packaging: Evaluating Conventional vs. Bio-based Films under Current Waste Management Scenarios. Sustainability, 18 (5), 2198. https://doi.org/10.3390/su18052198