Impronta del carbonio di una tipica pizzeria napoletana

di Aniello Falciano, Alessio Cimini, Paolo Masi, Mauro Moresi
  • 13 April 2022

La Pizza Napoletana Verace è uno dei prodotti italiani più apprezzati in tutto il mondo.
Il Regolamento della Commissione Europea n. 97/2010 ha iscritto la denominazione Pizza Napoletana nell’albo delle specialità tradizionali garantite (STG). Inoltre, nel 2017 l’Organizzazione delle Nazioni Unite per l’Educazione, la Scienza e la Cultura (UNESCO) ha iscritto l’arte del pizzaiolo napoletano nella Lista Rappresentativa del Patrimonio Culturale Immateriale dell’Umanità.
In Italia operano attualmente circa 127.000 aziende con attività di pizzeria che impiegano circa 100.000 dipendenti, che raddoppiano nei fine settimana. A fronte di un consumo giornaliero intorno a 8 milioni di pizze, il fatturato del settore ammonta a 15 miliardi di euro/anno. La produzione di pizza artigianale in ristoranti, pizzerie, bar o gastronomie copre circa l’80% delle vendite di pizza, mentre il restante 20% è coperto dalla pizza surgelata. Circa otto italiani su dieci scelgono la pizza margherita, marinara o capricciosa.
Gli impatti ambientali del settore della ristorazione e della distribuzione alimentare sono ritenuti rilevanti e sono classificati in tre distinte categorie: (a) gli impatti ambientali diretti derivanti dall’erogazione del servizio e che coinvolgono il consumo di energia per cucinare (quasi un terzo del totale) e per refrigerare, illuminare e riscaldare gli ambienti, le emissioni in aria ed acqua e la produzione di rifiuti solidi; (b) gli impatti ambientali a monte legati alla filiera alimentare e (c) impatti ambientali a valle relativi allo smaltimento di rifiuti alimentari, imballaggi (ad es. cartone ondulato, carta, plastica, acciaio, alluminio, vetro e legno) ed acque reflue, che solitamente confluiscono nel flusso dei rifiuti solidi urbani e nelle fognature comunali. L’impronta di carbonio dei ristoranti sembra essere elevata per diversi motivi legati sia all’elevata percentuale di cibo ed energia sprecati, soprattutto a causa di sistemi inefficienti di condizionamento, illuminazione e refrigerazione.
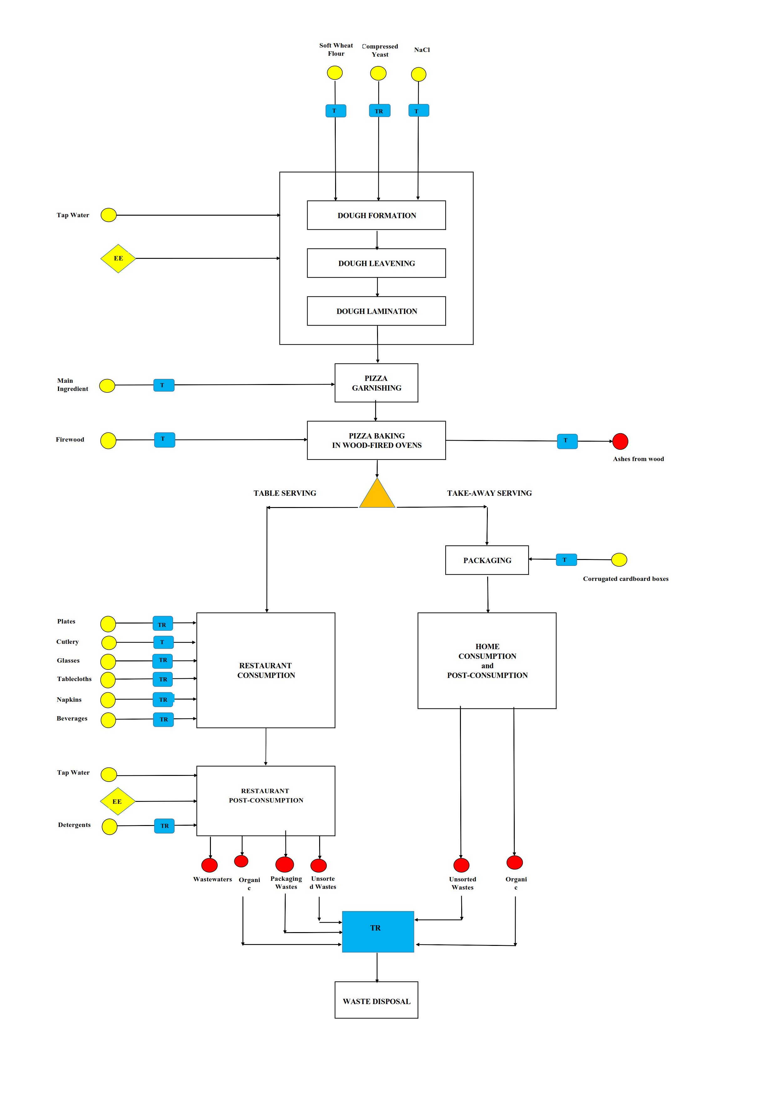
Nell’ambito delle attività del progetto di ricerca PRIN 2017 (The Neapolitan pizza: processing, distribution, innovation and environmental aspects) coordinato dal Prof. Paolo Masi, è stata calcolata l’impronta di carbonio dalla culla alla tomba (CF) di una pizzeria tipica di medie dimensioni, ove la Pizza Napoletana Verace viene servita sia in situ che per asporto in scatole di cartone, utilizzando il metodo standard Publicly Available Specification (PAS) 2050.
Il confine del sistema qui esaminato è schematizzato in FIG 1 -300 dpi.jpg.

I processi a monte includono la produzione di materie prime, ausiliarie, ingredienti ed imballaggi ed il loro trasporto dai siti di produzione (PS) o dai centri di distribuzione regionale (RDC) al cancello del ristorante (RG). I processi relativi all’erogazione del servizio comprendono lo stoccaggio, la lavorazione, delle materie prime e degli ingredienti, lo smaltimento dei relativi rifiuti, il consumo di elettricità e legna da ardere. Infine, i processi a valle includono il servizio al tavolo di pizza e bevande e dei relativi servizi (piatti, posate, bicchieri, tovaglie e tovaglioli), l’asporto della pizza in scatole di cartone ondulato ed infine lo smaltimento dei rifiuti organici e non e delle acque reflue.

Si riporta in Tabella 1.jpg il contributo delle diverse fasi del ciclo di vita.
 
Si è stimato un CF medio di ~4,69 kg CO2e/pizza consumata, il 74% del quale è associato alla produzione degli ingredienti utilizzati (tra questi la sola mozzarella di bufala campana DOP copre il 52% circa del CF). Il contributo di bevande, materiali di imballaggio, trasporti e fonti di energia variava tra il 6,8 e il 4,6% di CF.
Nonostante i dati utilizzati per realizzare questo studio fossero caratterizzati da un elevato livello di rappresentatività tecnologica, geografica e temporale, il loro principale limite derivava dalla mancanza di informazioni sulla produzione di tutti gli ingredienti utilizzati per preparare la pizza napoletana. Il ristorante spesso si rifornisce da fornitori senza avere il controllo o l’influenza sulla produzione e sull’approvvigionamento delle materie prime agricole. Anche se i dati di input sono stati derivati ​​da bollette energetiche, ricevute e fatture e la quantità di rifiuti in uscita per lo smaltimento da misurazioni effettuate in maniera saltuaria, l’incertezza nell’impronta di carbonio sopra indicata deriva primariamente da quella dei fattori di emissione estratti dalla letteratura tecnica. Per valutarne la sensitività, si è variato il fattore di emissione medio degli ingredienti utilizzati del +50% rispetto al valore di riferimento. Si è rilevato che la variazione percentuale di CF rispetto al suo valore di riferimento più significativa era rispettivamente pari a circa +26%, +4,4% e +1,6% nel caso della mozzarella di bufala, del fiordilatte e del Grana Padano. La sensibilità di CF al fattore di emissione dell’elettricità era del 2,1% circa.
Inoltre, è stato valutato l’effetto di alcune azioni di mitigazione riguardanti l’uso di una mozzarella di bufala più sostenibile, di contenitori più leggeri e riutilizzabili per la birra e l’acqua minerale servita ai tavoli e per le verdure fresche consumate, di nuovi furgoni diesel conformi al target previsto (95 g CO2e/km) dal Regolamento della Commissione Europea no. 631/2019, di energia elettrica rinnovabile da impianti idroelettrici o eolici. Infine, nel tentativo di limitare l’inquinamento da particolato sia all’interno che all’esterno della pizzeria, si è ipotizzato di sostituire il tradizionale forno a legna con un omologo elettrico. Ciò ha evitato l’emissione in aria di circa 12 kg di polveri sottili/anno a fronte di un aumento piuttosto contenuto dell’impronta di carbonio da 4,69 a 4,74 kg CO2e/pizza consumata.


LEGGI QUI ARTICOLO INTEGRALE:
Falciano A, Cimini A, Masi P, Moresi M (2022)  Carbon Footprint of a Typical Neapolitan Pizzeria. Sustainability, 14(5), 3125; open access: https://doi.org/10.3390/su14053125